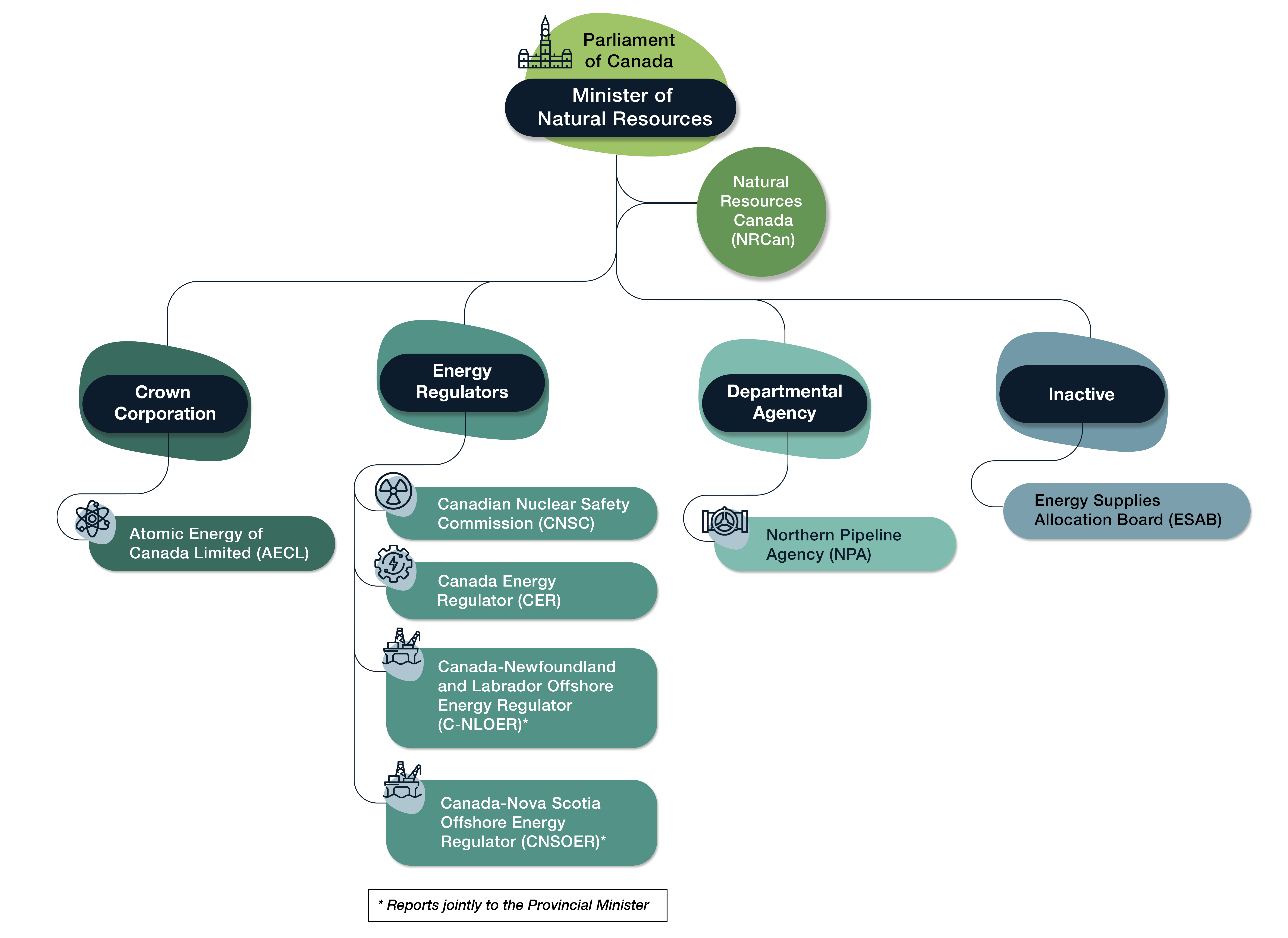
Within the Government of Canada, The Minister of Natural Resources is responsible for the activities of the Department of Natural Resources (NRCan). In their capacity as Minister, they also have responsibility for the Natural Resources portfolio, which includes the following:
- one Crown Corporation: Atomic Energy of Canada Limited (AECL);
- two independent regulators: the Canada Energy Regulator (CER) and the Canadian Nuclear Safety Commission (CNSC); and
- two offshore regulators: the Canada-Newfoundland and Labrador Offshore Energy Regulator (C-NLOER) and the Canada-Nova Scotia Offshore Energy Regulator (CNSOER); and
- two boards that report to the Minister as required: the Energy Supplies Allocation Board (ESAB) and the Northern Pipeline Agency (NPA).
Overview of the whole Natural Resources portfolio

Text version
An organizational chart illustrates the governance structure related to Natural Resources Canada. At the top is the Parliament of Canada, followed by the Minister of Natural Resources. Natural Resources Canada (NRCan) is shown directly under the Minister. Reporting through NRCan are several organizations grouped by type. These include a Crown corporation, Atomic Energy of Canada Limited; energy regulators, which include the Canadian Nuclear Safety Commission, the Canada Energy Regulator, the Canada–Newfoundland and Labrador Offshore Energy Regulator, and the Canada–Nova Scotia Offshore Energy Regulator, with the offshore regulators noted as jointly reporting to provincial ministers; a departmental agency, the Northern Pipeline Agency; and an inactive organization, the Energy Supplies Allocation Board
While each portfolio agency has a unique mandate, organizational form, reporting regime and corporate culture, they all share some important goals, including service to Canadians, service to the Minister, and accountability to Parliament. The Minister’s specific relationship vis-à-vis each agency varies according to statute, though normally it includes such things as:
- reporting to Parliament on behalf of the institution;
- recommending Governor in Council appointments and making ministerial appointments;
- approval of Treasury Board submissions; and
- making recommendations to the Governor in Council.
NRCan has a responsibility to create a sustainable resource advantage for Canadians – now and in the future. Attaining this vision requires collective efforts on the part of all stakeholders in natural resources from coast to coast. Each portfolio agency plays an important and unique role to help ensure a strong resource future for Canadians through promoting growth, competitiveness and environmental leadership.